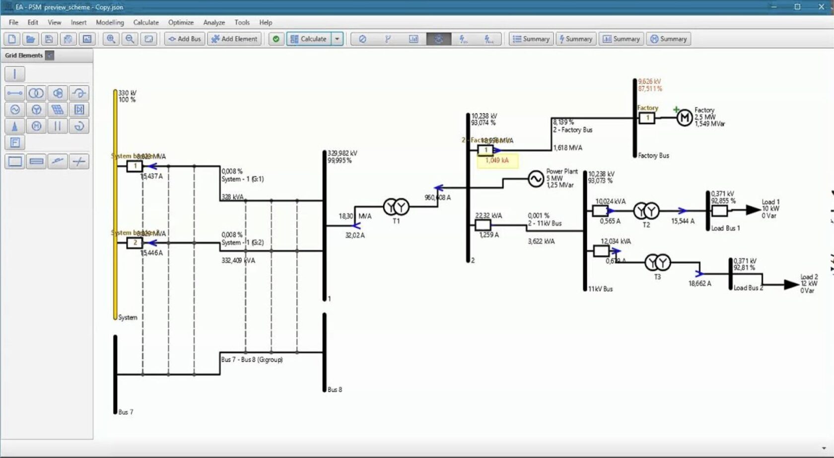
EA-PSM Electric

For the calculation and modeling of distribution and transmission power grids of companies, as well as for selecting RAA settings, we use the EA-PSM Electric software.

This is a reliable, time-saving program that complies with international standards, allowing us to quickly and efficiently assess tasks arising in the power grid and offer customers a good price for services.